热门内容:拳皇 侍魂 西游 三国 街霸

当前位置:主页 > 合集列表 > 龙之国物语

龙之国物语

紫龙龙之国物语官方手游全新的3d MMOrpg手游,这是一个由人族和龙族共同生存的世界,人可以与龙友好共存,在游戏里玩家可以选择自己的巨龙,与它展开一场热血的冒险,手游共有四大职业,枪盾、法师、舞者、弓手,后续还会更新更多的角色,使玩家能够尝试到更多的乐趣。

更新时间:2022-04-19 14:53:10
  • 龙之国物语什么职业好 平民职业选择攻略
    04/012022

    龙之国物语什么职业好 平民职业选择攻略,龙之国物语什么职业好?平民选什么职业好?龙之国物语中职业划分四种,且每一个都有不同的定位,法师、弓手、舞者及枪盾,到底哪个职业好呢,下面来详细分析给大家看看吧~龙之国物语平民职业选择攻略龙之国物语职业选择推荐首先平民和小

    编辑人:匿名投稿  来源:超能街机
  • 龙之国物语猜拳任务怎么过 猜拳一次完成技巧
    04/012022

    龙之国物语猜拳任务怎么过 猜拳一次完成技巧,龙之国物语猜拳任务怎么过?怎么一次完成?龙之国物语猜拳任务是个看运气的任务哦,同时该任务也没有任何提示呢,如何才能完成呢,下面就来告诉给大家详细猜拳技巧吧~龙之国物语猜拳一次完成技巧1、第一步,先进入自己的家园,然后将桌

    编辑人:匿名投稿  来源:超能街机
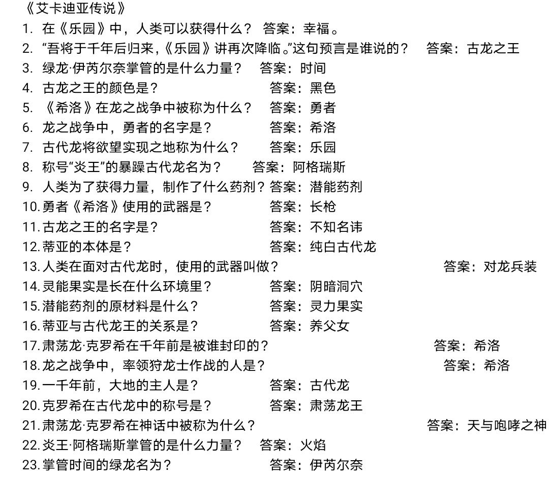
  • 龙之国物语图书馆答题挑战答案大全 图书馆题目答案总汇
    04/012022

    龙之国物语图书馆答题挑战答案大全 图书馆题目答案总汇,龙之国物语图书馆答题题目有哪些?龙之国物语图书馆答案是什么?龙之国物语图书馆答题活动有很多的题目哦,玩家们通过正确答题可获得丰厚奖励呢,下面就来具体告诉给大家答案内容吧,希望大家能够喜欢~龙之国物语图书馆答题挑战答案:1

    编辑人:匿名投稿  来源:超能街机
  • 龙之国物语田园暖心餐图纸怎么得 田园暖心餐图纸位置及获取详解
    04/012022

    龙之国物语田园暖心餐图纸怎么得 田园暖心餐图纸位置及获取详解,龙之国物语田园暖心餐图纸怎么得?在什么地方?龙之国物语田园暖心餐图纸是个重要图纸哦,可以制作暖心餐呢,那么如何才能获得该图纸呢,具体位置分布内容下面来告诉给大家吧,快来看看吧~龙之国物语田园暖心餐图纸位置及获取完成笔记有

    编辑人:匿名投稿  来源:超能街机
  • 龙之国物语弓手技能加点攻略 弓手怎么加点
    04/012022

    龙之国物语弓手技能加点攻略 弓手怎么加点,龙之国物语弓手技能怎么加?有什么加点方法?龙之国物语弓手技能加点技巧快来学习掌握吧,毕竟弓手是目前最强力最值得的玩的角色呢,现在就来分享给各位弓手技能加点。龙之国物语弓手技能加点攻略有人问我什职业好,介绍一下吧战士:唯一

    编辑人:匿名投稿  来源:超能街机
  • 《龙之国物语》钓鱼升级攻略
    04/012022

    《龙之国物语》游戏中很多玩家不知道钓鱼等级要怎样提升,那么今天小编就给大家介绍一下龙之国物语钓鱼升级攻略,有需要的小伙伴不要错过了。《龙之国物语》钓鱼升级攻略

    编辑人:匿名投稿  来源:超能街机
  • 《龙之国物语》暖枫谷地宝箱位置一览
    04/012022

    在龙之国物语游戏中很多玩家还不清楚,暖枫谷地宝箱的具体位置在什么地方。接下来就让小编给大家来《龙之国物语》暖枫谷地宝箱位置一览,感兴趣的小伙伴们一起来看看吧。《龙之国物语》

    编辑人:匿名投稿  来源:超能街机
  • 《龙之国物语》各地图兑换材料地点位置介绍
    04/012022

    《龙之国物语》手游已经上线,相信各位玩家已经开始一场愉快的冒险了。那么在地图的各个地方其实有很多的材料兑换点,通过兑换材料各位玩家可以扩充背包,在某些任务和打某

    编辑人:匿名投稿  来源:超能街机
  • 《龙之国物语》图书馆答题挑战答案大全
    04/012022

    在《龙之国物语》手游的图书馆里,各位玩家需要回答出系统给出的问题,才能完成答题挑战。但是这些问题包含了不同的书目,也有很多很多不一样的问题。很多玩家不知道这些问

    编辑人:匿名投稿  来源:超能街机
  • 《龙之国物语》钓鱼升级方法介绍
    04/012022

    各种游戏都会有热爱休闲的玩家,在《龙之国物语》手游里当然也不会例外。不会真的有人不喜欢钓鱼吧!当然,钓鱼不仅是休闲,钓到的鱼也会有用处。但是钓的久了也会厌烦,那

    编辑人:匿名投稿  来源:超能街机