热门内容:拳皇 侍魂 西游 三国 街霸

当前位置:主页 > 手游文章 > 手游攻略 > 龙之国物语图书馆答题挑战答案大全 图书馆题目答案总汇

龙之国物语图书馆答题挑战答案大全 图书馆题目答案总汇

来源:互联网作者:匿名投稿时间:2022-04-01

龙之国物语图书馆答题挑战答案大全 图书馆题目答案总汇,龙之国物语图书馆答题题目有哪些?龙之国物语图书馆答案是什么?龙之国物语图书馆答题活动有很多的题目哦,玩家们通过正确答题可获得丰厚奖励呢,下面就来具体告诉给大家答案内容吧,希望大家能够喜欢~龙之国物语图书馆答题挑战答案:1

龙之国物语图书馆答题题目有哪些?龙之国物语图书馆答案是什么?龙之国物语图书馆答题活动有很多的题目哦,玩家们通过正确答题可获得丰厚奖励呢,下面就来具体告诉给大家答案内容吧,希望大家能够喜欢~

龙之国物语图书馆答题挑战答案:

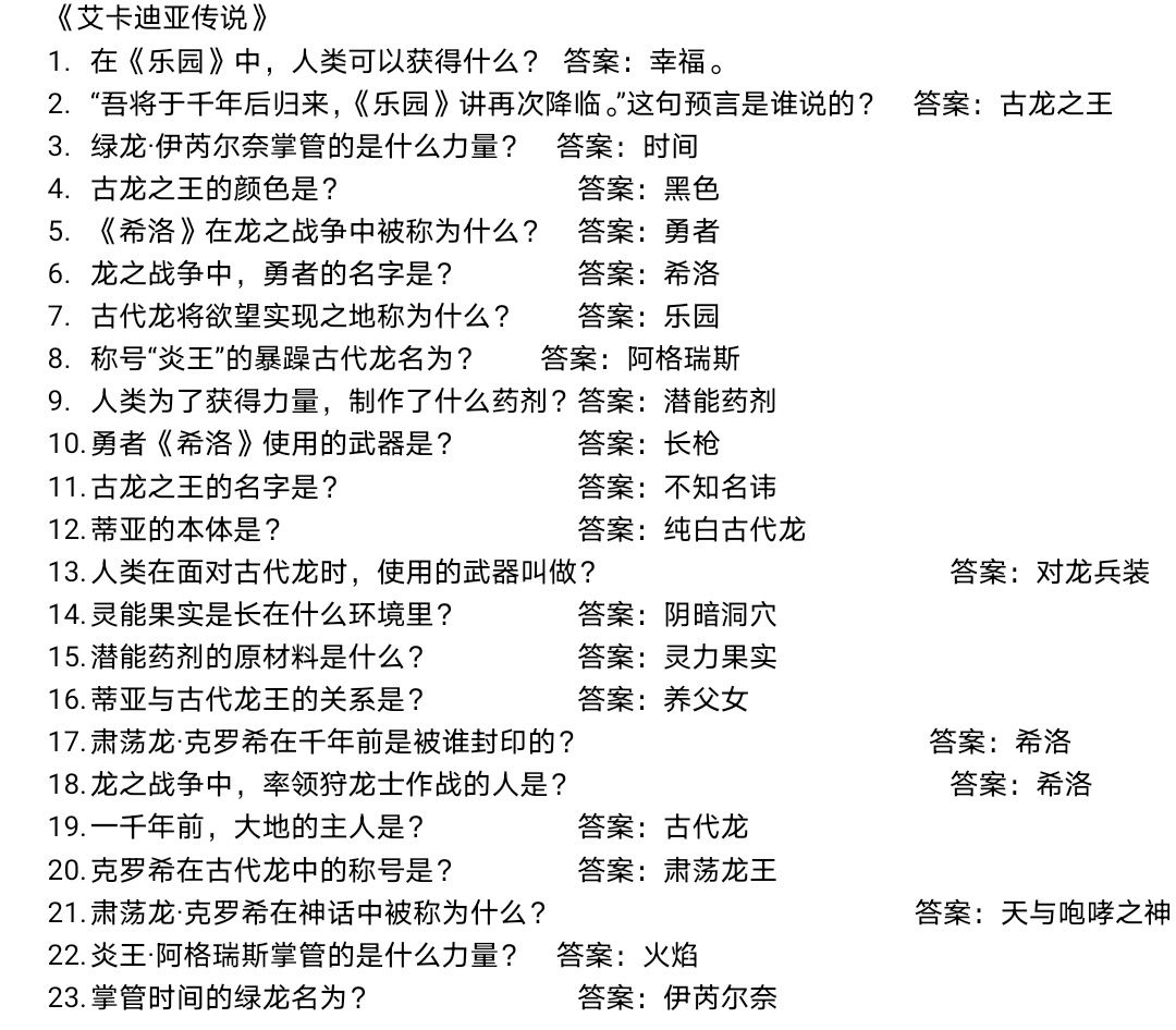
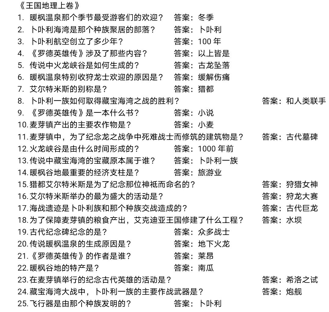
1.在《乐园》中,人类可以获得什么?答案:幸福。

2.“吾将于千年后归来,《乐园》讲再次降临。”“这句预言是谁说的?答案:古龙之王

3.绿龙:伊芮尔奈掌管的是什么力量?答案:时间

4.古龙之王的颜色是? 答案:黑色

5.《希洛》在龙之战争中被称为什么?答案:勇者

6.龙之战争中,勇者的名字是? 答案:希洛

7.古代龙将欲望实现之地称为什么? 答案:乐园

8.称号“炎王”的暴躁古代龙名为? 答案:阿格瑞斯

9.人类为了获得力量,制作了什么药剂?答案:潜能药剂

10.勇者《希洛》使用的武器是? 答案:长枪

11.古龙之王的名字是? 答案:不知名讳

12.蒂亚的本体是? 答案:纯白古代龙

希望大家能够喜欢此攻略哦,轻松答题闯关吧!

街机网发布此文仅为传递信息

不代表街机网认同其观点或证实其描述

最新发布

更多
  • 硬核机甲启示萨维娜角色情报
    硬核机甲启示萨维娜角色情报
    06/072024
    硬核机甲启示萨维娜这个驾驶员不少玩家不了解,小编带来了关于这个驾驶员的一些相关信息,可以参考一下。
    编辑人:匿名投稿    /    来源:超能街机
  • 硬核机甲启示布兰奇角色情报
    硬核机甲启示布兰奇角色情报
    06/072024
    硬核机甲启示布兰奇角色怎么样?关于这个角色不少玩家不熟悉,小编带来了关于这个角色的相关内容介绍,那么就随小编一起看下吧。
    编辑人:匿名投稿    /    来源:超能街机
  • 文字找茬大师拆石膏帮助小姐姐完成修脚怎么过
    文字找茬大师拆石膏帮助小姐姐完成修脚怎么过
    06/072024
    文字找茬大师拆石膏帮助小姐姐完成修脚怎么过?这个关卡不少玩家没有顺利通关,小编带来了详细的通关流程,一起看下吧。
    编辑人:匿名投稿    /    来源:超能街机
  • 保卫萝卜4阿波与魔法宝藏第98关通关攻略
    保卫萝卜4阿波与魔法宝藏第98关通关攻略
    06/072024
    保卫萝卜4阿波与魔法宝藏第98关怎么过?不少玩家不知道具体怎么过,小编带来了这个关卡对应的通关流程,随小编看下具体介绍吧。
    编辑人:匿名投稿    /    来源:超能街机

站内推荐

更多