来源:互联网作者:匿名投稿时间:2022-06-08
《深空之眼》游戏中刻印是提升角色和玩家阵容战力的一个重要途径,很多的玩家们就随意搭配草草了事,下面小编就为玩家们来详细介绍下深空之眼刻印怎么搭配让你阵容的战力直接飙升。
一、前言
深空之眼的刻印系统是我见过的比较特殊的系统。
相比于其他游戏,它的搭配很死板,但是肝度却比其他游戏来的低很多。
很多管理员问我,怎么搭配刻印。
我一般都是告诉他们直接去看官方的推荐,官方推荐的基本都没有问题。
但是还是有好孩子喜欢刨根问底,那官方是依据什么推荐的呢?
我能不能不按照官方推荐的来呢?
刻印的搭配其实比大家想象中的更加死板。
因此今天来解释下深空之眼刻印系统的搭配。
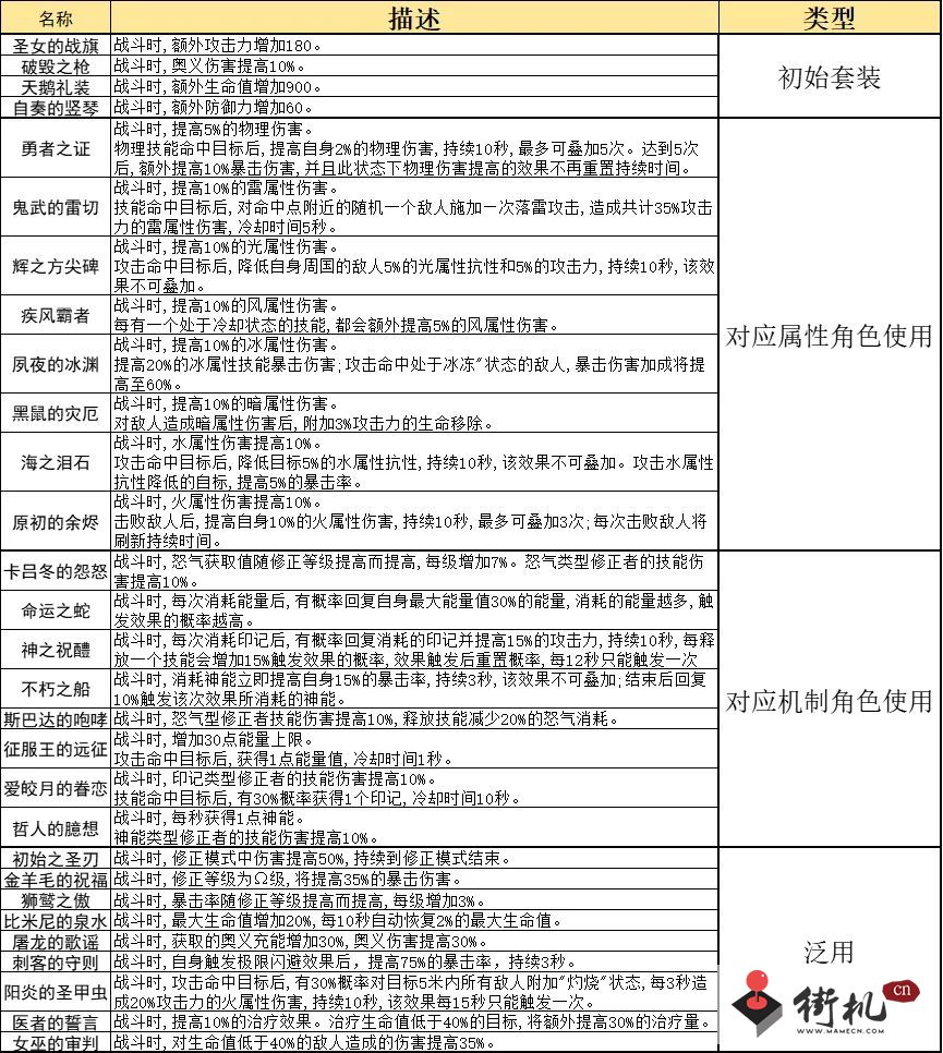
二、比较固定的套装搭配
众所周知,在Ω之前,一个角色可以带3个套装(3+3),这两种套装一般是怎么选择呢?

答案是,最好按照系统推荐的来,也就是所有角色都最好是带自身的机制+属性对应的套装。
首先,系统开始送的初始套装,纯粹就是让玩家了解刻印系统,过度用的,效果太差了。
其次,泛用套装的效果,都是比较弱的,泛用套装效果纯碎是Ω之后,给玩家凑2+2+2的套装用的
因此,最开始的套装选择,必须选择属性套+机制套
三、比较固定的位置选择
这个时候来到了第二个问题,为什么刻印的推荐,都是属性套135,机制套246呢?

是为了排版美观,还是另有玄机?
确实有,并且大有玄机,这涉及到刻印的技能效果。从4星开始,每个刻印都会有技能效果。
这个技能效果,可不是像其他游戏那样,是随机的。
在深空之眼,刻印的技能效果,取决于刻印的类型、星级和位置。
将刻印升级到对应的解锁等级,即可解锁刻印的技能。其中,四星刻印1条刻印技能,解锁等级为30级;五星刻印2条刻印技能,解锁等级为30级和40级。

我整理了一份技能效果,并把它们分为了红色的直接增加输出类,绿色的直接增加耐久类,蓝色的机制类

然后再整理了这些技能效果,在各种刻印上的位置分布。
玩家嘛,一般都是喜欢极致输出的,所以技能效果肯定是优先选择红色的直接增加输出类和蓝色的机制类。
我们观察表格可以发现,机制类的双伤害技能的刻印,位于Ⅱ、Ⅳ、Ⅵ,这三个位置上,而属性类双伤害双伤害技能的刻印,位于Ⅰ、Ⅲ、Ⅴ,这三个位置上。
显然,玩家在组合时,就要按照Ⅰ、Ⅲ、Ⅴ属性,Ⅱ、Ⅳ、Ⅵ机制进行组合。
按照这样的3+3的方案进行搭配的,最终效果如下,全都是红色的输出型技能效果

大家这时候应该能理解,为什么系统推荐的刻印会按照属性套135,机制套246排列了吧?
四、牺牲了自由搭配后玩家得到的是减负
大部分游戏的套装系统,都是支持玩家自由组合的。
而深空之眼的机制却隐性限制了玩家刻印的自由搭配。
按道理来说,这不是好的设计,刷出来的刻印不好用,这不是白白的浪费了嘛?
嗯,只能说因为刻印系统在别的地方给玩家们做了让步。
然后就是技能效果的附加,并不需要摧毁原来的刻印,并且可以选择要不要

大家玩过yys、原神的都知道,反复的刷御魂、圣遗物,反复的强化,大把的时间都浪费在这了。
但是深空之眼只需要先刷一套固定位置的刻印(换也可以,很轻松),再用赋能材料刷刻印技能就行了。
基本上说,深空之眼的刻印系统在减负上还是下了一番功夫的。
五、结语
这篇文章就是解释一下官方推荐的刻印搭配的合理性,并且告诉玩家搭配刻印的原理。希望大家早日刻印毕业!
搭配刻印是一件非常繁琐的事情,会占用玩家们很多的时间,但是非常值得。
街机网发布此文仅为传递信息
不代表街机网认同其观点或证实其描述