热门内容:拳皇 侍魂 西游 三国 街霸

当前位置:主页 > 手游文章 > 手游攻略 > 《龙之国物语》王国地理上卷答案是什么 图书馆答题挑战答案

《龙之国物语》王国地理上卷答案是什么 图书馆答题挑战答案

来源:互联网作者:匿名投稿时间:2022-04-01

龙之国物语王国地理上卷答案是什么?龙之国物语的图书馆问答挑战相信有很多小伙伴都体验过吧,那么大家知道龙之国物语的图书馆答题挑战王国地理上卷的答案是什么呢?让我们一起来了解一下吧。

龙之国物语王国地理上卷答案是什么?龙之国物语的图书馆问答挑战相信有很多小伙伴都体验过吧,那么大家知道龙之国物语的图书馆答题挑战王国地理上卷的答案是什么呢?让我们一起来了解一下吧。

龙之国物语王国地理上卷答案

【答案分享】

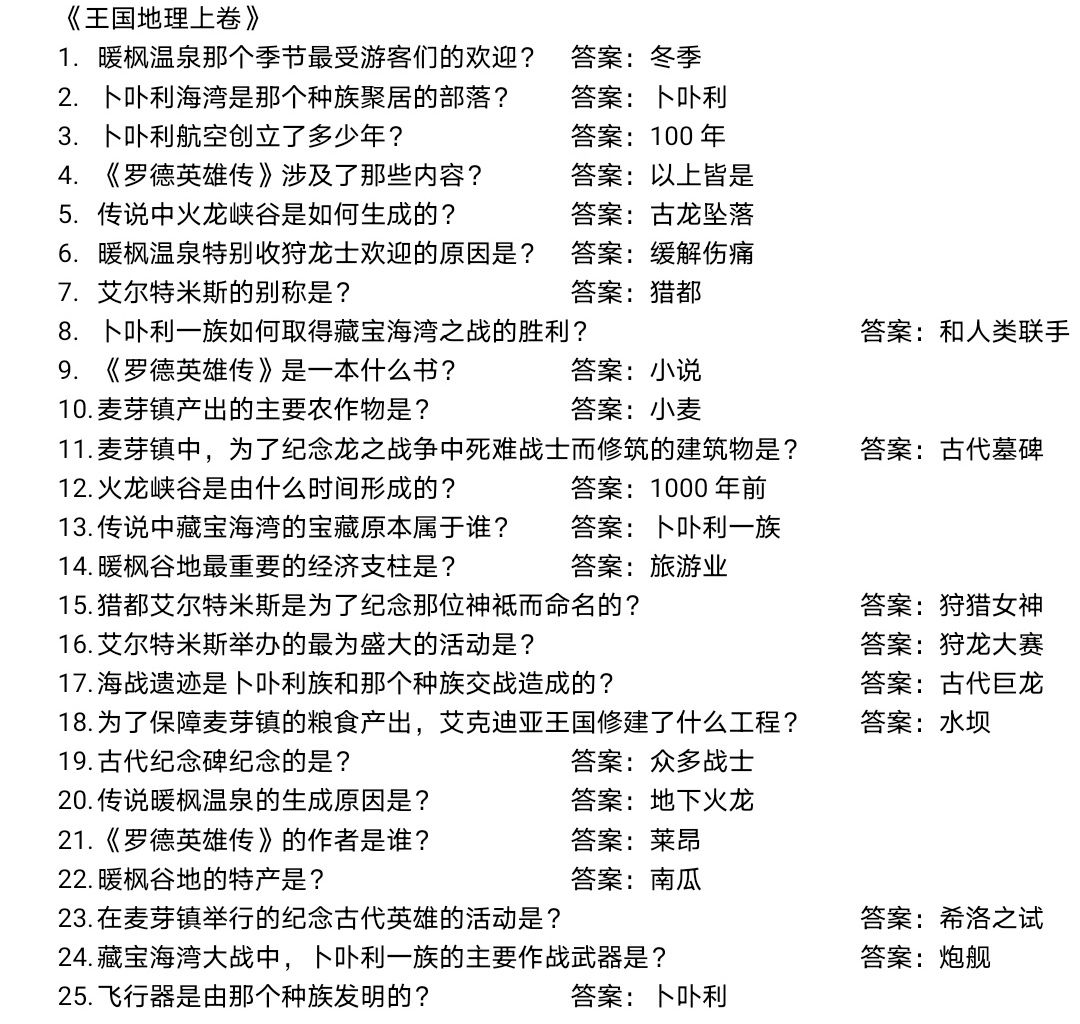
1.暖枫温泉那个季节最受游客们的欢迎?答案: 冬季

2.卜卟利海湾是那个种族聚居的部落?答案:卜卟利

3.卜卟利航空创立了 多少年?答案: 100年

4.《罗德英雄传》 涉及了那些内容?答案:以上皆是

5.传说中火龙峡谷是如何生成的?答案:古龙坠落

6.暖枫温泉特别收狩龙士欢迎的原因是?答案: 缓解伤痛

7.艾尔特米斯的别称是?答案:猎都

8.卜卟利一族如何取得藏宝海湾之战的胜利?答案:和人类联手

9. 《罗德英雄传》是- -本什么书?答案:小说

10.麦芽镇产出的主要农作物是?答案:小麦

11.麦芽镇中,为了纪念龙之战争中死难战士而修筑的建筑物是?答案:古代墓碑

12.火龙峡谷是由什么时间形成的?答案: 1000 年前

13.传说中藏宝海湾的宝藏原本属于谁?答案:卜卟利一族

14.暖枫谷地最重要的经济支柱是?答案:旅游业

15.猎都艾尔特米斯是为了纪念那位神祗而命名的?答案:狩猎女神

16.艾尔特米斯举办的最为盛大的活动是?答案:狩龙大赛

17.海战遗迹是卜卟利族和那个种族交战造成的?答案:古代巨龙

18.为了保障麦芽镇的粮食产出,艾克迪亚王国修建了什么工程?答案:水坝

19.古代纪念碑纪念的是?答案:众多战士

20.传说暖枫温泉的生成原因是?答案:地下火龙

21.《罗德英雄传》的作者是谁?答案:莱昂

22.暖枫谷地的特产是?答案:南瓜

23.在麦芽镇举行的纪念古代英雄的活动是?答案:希洛之试

24.藏宝海湾大战中,卜卟利一 族的主要作战武器是?答案:炮舰

25.:飞行器是由那个种族发明的?答案:卜卟利

街机网发布此文仅为传递信息

不代表街机网认同其观点或证实其描述

最新发布

更多
  • 硬核机甲启示萨维娜角色情报
    硬核机甲启示萨维娜角色情报
    06/072024
    硬核机甲启示萨维娜这个驾驶员不少玩家不了解,小编带来了关于这个驾驶员的一些相关信息,可以参考一下。
    编辑人:匿名投稿    /    来源:超能街机
  • 硬核机甲启示布兰奇角色情报
    硬核机甲启示布兰奇角色情报
    06/072024
    硬核机甲启示布兰奇角色怎么样?关于这个角色不少玩家不熟悉,小编带来了关于这个角色的相关内容介绍,那么就随小编一起看下吧。
    编辑人:匿名投稿    /    来源:超能街机
  • 文字找茬大师拆石膏帮助小姐姐完成修脚怎么过
    文字找茬大师拆石膏帮助小姐姐完成修脚怎么过
    06/072024
    文字找茬大师拆石膏帮助小姐姐完成修脚怎么过?这个关卡不少玩家没有顺利通关,小编带来了详细的通关流程,一起看下吧。
    编辑人:匿名投稿    /    来源:超能街机
  • 保卫萝卜4阿波与魔法宝藏第98关通关攻略
    保卫萝卜4阿波与魔法宝藏第98关通关攻略
    06/072024
    保卫萝卜4阿波与魔法宝藏第98关怎么过?不少玩家不知道具体怎么过,小编带来了这个关卡对应的通关流程,随小编看下具体介绍吧。
    编辑人:匿名投稿    /    来源:超能街机

站内推荐

更多