热门内容:拳皇 侍魂 西游 三国 街霸

当前位置:主页 > 手游文章 > 手游攻略 > 《荣耀全明星》侍神者技能加点攻略

《荣耀全明星》侍神者技能加点攻略

来源:互联网作者:匿名投稿时间:2022-03-24

在荣耀全明星游戏中很多玩家还不清楚,侍神者技能如何选择比较合适。接下来就让小编给大家带来《荣耀全明星》侍神者技能加点攻略,感兴趣的小伙伴们一起来看看吧。《荣耀全明星》侍神

在荣耀全明星游戏中很多玩家还不清楚,侍神者技能如何选择比较合适。接下来就让小编给大家带来《荣耀全明星》侍神者技能加点攻略,感兴趣的小伙伴们一起来看看吧。

《荣耀全明星》侍神者技能加点攻略

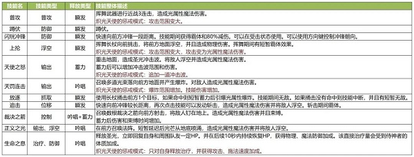
加点攻略:

1、当炽光天使在转职前作为一名【侍神者】时,除了初始拥有的普攻、蹲伏和冲锋以外还有8个技能可学习,但是15级之前,小妹推荐各位冒险者可以主要加点伤害技能用于快速清图,比如,技能:【天使之怒】、【天罚连击】、【正义之光】。

2、当然除了伤害技能以外,15级转职前的侍神者依旧也有控制、治疗类型的技能,以下是所有1-14级对应可学习其他技能描述和分析:

3、当角色达到15级时,冒险者可以将【侍神者】转职成为【炽光天使】了,在这段期间,冒险者可将所有技能点满,以继续提升刷图效率!

4、其中的技能【梦幻圆舞曲】【极光弹】就可以控制聚怪然后“一网打尽”,可以大大提升刷本效率的哟~

5、而且当15级转职后,冒险者们还可以学习技能【启示:惩戒】。这个的技能效果非常特别,技能学习后立即就开启了惩戒模式,所有团队增益buff变为自身增益,并且攻击技能也有部分得到了强化!

6、也就是说她将从:为队友提供增益的奶妈,蜕变为提升自身输出的战士了。

街机网发布此文仅为传递信息

不代表街机网认同其观点或证实其描述

最新发布

更多
  • 硬核机甲启示萨维娜角色情报
    硬核机甲启示萨维娜角色情报
    06/072024
    硬核机甲启示萨维娜这个驾驶员不少玩家不了解,小编带来了关于这个驾驶员的一些相关信息,可以参考一下。
    编辑人:匿名投稿    /    来源:超能街机
  • 硬核机甲启示布兰奇角色情报
    硬核机甲启示布兰奇角色情报
    06/072024
    硬核机甲启示布兰奇角色怎么样?关于这个角色不少玩家不熟悉,小编带来了关于这个角色的相关内容介绍,那么就随小编一起看下吧。
    编辑人:匿名投稿    /    来源:超能街机
  • 文字找茬大师拆石膏帮助小姐姐完成修脚怎么过
    文字找茬大师拆石膏帮助小姐姐完成修脚怎么过
    06/072024
    文字找茬大师拆石膏帮助小姐姐完成修脚怎么过?这个关卡不少玩家没有顺利通关,小编带来了详细的通关流程,一起看下吧。
    编辑人:匿名投稿    /    来源:超能街机
  • 保卫萝卜4阿波与魔法宝藏第98关通关攻略
    保卫萝卜4阿波与魔法宝藏第98关通关攻略
    06/072024
    保卫萝卜4阿波与魔法宝藏第98关怎么过?不少玩家不知道具体怎么过,小编带来了这个关卡对应的通关流程,随小编看下具体介绍吧。
    编辑人:匿名投稿    /    来源:超能街机

站内推荐

更多